How It Works
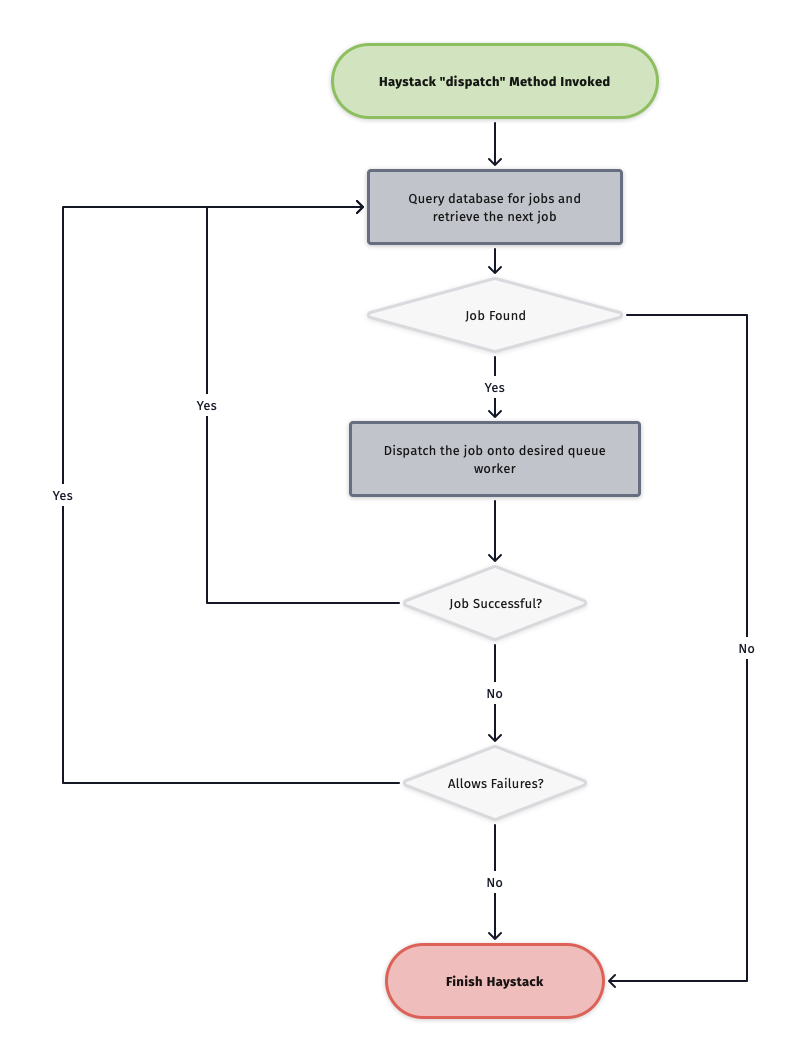
Laravel Haystack works by storing your jobs on the database and then queuing the job onto the desired connection. The Flowchart below represents the flow Haystack follows.

Last updated
Laravel Haystack works by storing your jobs on the database and then queuing the job onto the desired connection. The Flowchart below represents the flow Haystack follows.

Last updated